The Council of the Guelmim-Oued Noun region established the “Regional Project Implementation Agency” in accordance with Article 128 of Organic Law 111.14 concerning regions. This agency is a legal entity governed by public law, endowed with administrative and financial autonomy. It operates under the supervision of the Regional Council, with the aim of ensuring that its competent bodies comply with the provisions of this Organic Law, particularly regarding the missions entrusted to it. The agency is also subject to the financial oversight of the State, applicable to public institutions and other organizations, in accordance with the current legislative texts.Since August 1, 2022, the agency has been headed by Mr. Fadli Benman, a state engineer who previously held various responsibilities within the Ministry of Equipment and Water, most recently serving as Director of the Regional Directorate of Equipment, Transport, and Logistics for the Souss-Massa region until the end of July 2022.
Agency's Governing Bodies
The agency is managed by a supervision and control committee, chaired by the president of the region. The committee’s responsibilities include:– Developing the agency’s work program.
– Approving the annual budget and multi-year projects.
– Approving accounts and reports related to the allocation of results, if applicable.
– Validating the agency’s financial and accounting statements.
– Defining the status of the agency’s employees.
– Approving the organizational structure of the agency.
– Validating the annual report.
– Requesting audits and control evaluations when necessary.
Agency's Missions
– Providing the Regional Council with any form of legal, technical, and financial assistance during the study and preparation of development projects and programs. – Implementing the development projects and programs approved by the Regional Council.
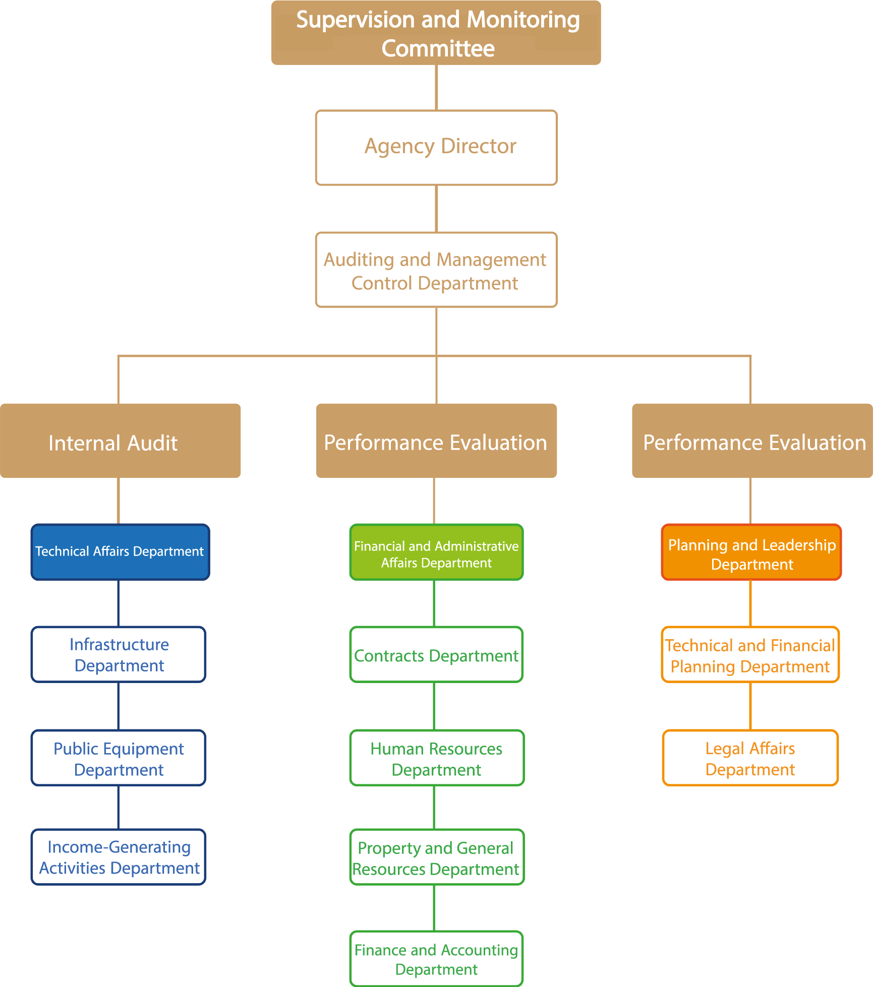
Organizational Structure of the Agency

The Council of the Guelmim-Oued Noun region established the “Regional Project Implementation Agency” in accordance with Article 128 of Organic Law 111.14 concerning regions. This agency is a legal entity governed by public law, endowed with administrative and financial autonomy. It operates under the supervision of the Regional Council, with the aim of ensuring that its competent bodies comply with the provisions of this Organic Law, particularly regarding the missions entrusted to it. The agency is also subject to the financial oversight of the State, applicable to public institutions and other organizations, in accordance with the current legislative texts.Since August 1, 2022, the agency has been headed by Mr. Fadli Benman, a state engineer who previously held various responsibilities within the Ministry of Equipment and Water, most recently serving as Director of the Regional Directorate of Equipment, Transport, and Logistics for the Souss-Massa region until the end of July 2022.
Agency's Governing Bodies
The agency is managed by a supervision and control committee, chaired by the president of the region. The committee’s responsibilities include:– Developing the agency’s work program.
– Approving the annual budget and multi-year projects.
– Approving accounts and reports related to the allocation of results, if applicable.
– Validating the agency’s financial and accounting statements.
– Defining the status of the agency’s employees.
– Approving the organizational structure of the agency.
– Validating the annual report.
– Requesting audits and control evaluations when necessary.
Agency's Missions
– Providing the Regional Council with any form of legal, technical, and financial assistance during the study and preparation of development projects and programs. – Implementing the development projects and programs approved by the Regional Council.
Organizational Structure of the Agency
