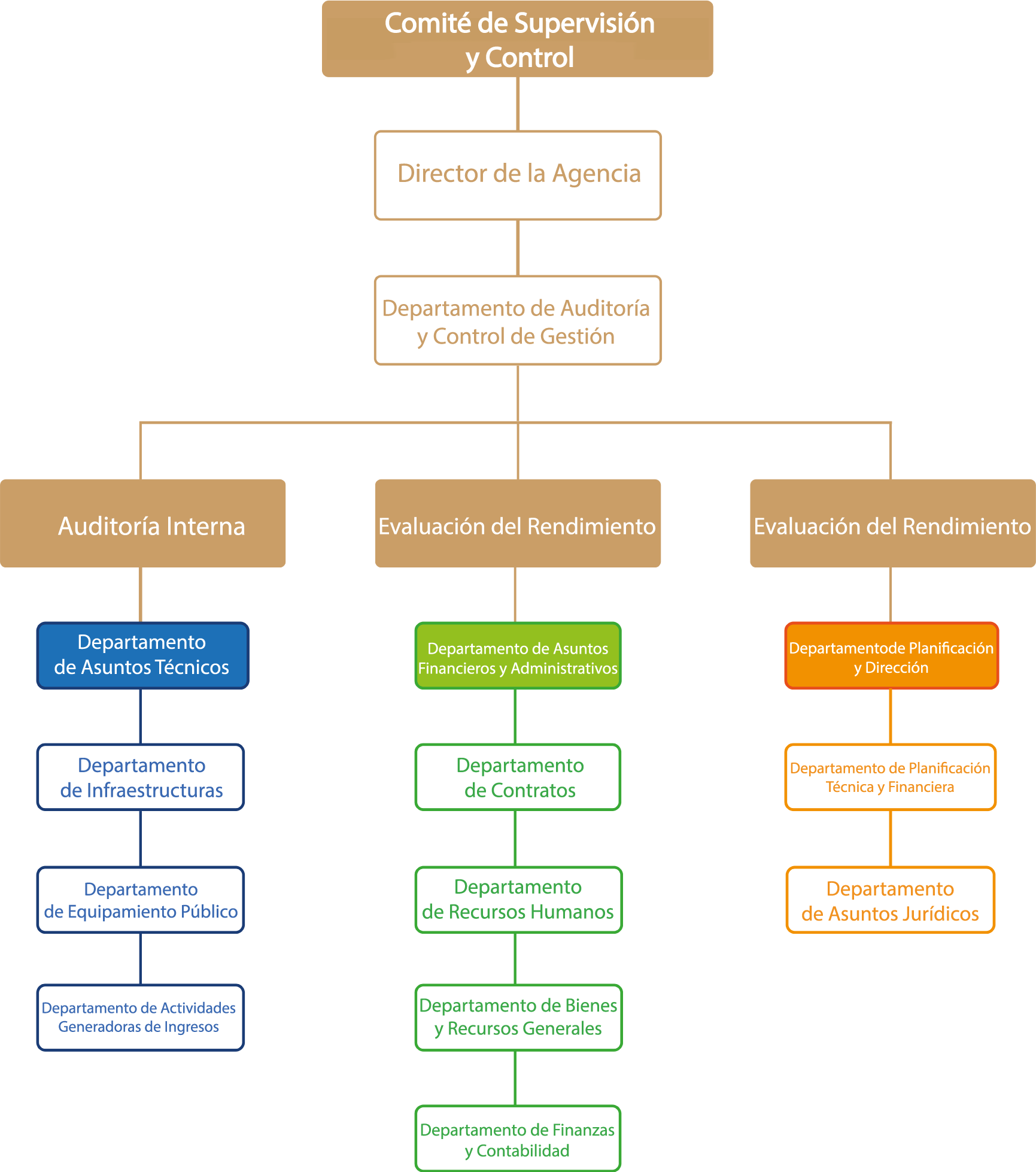
El Consejo de la región de Guelmim-Oued Noun ha creado la «Agencia Regional de Implementación de Proyectos» de conformidad con el artículo 128 de la ley orgánica 111.14 relativa a las regiones. Esta agencia es una persona jurídica sujeta al derecho público, dotada de autonomía administrativa y financiera. Está bajo la tutela del Consejo de la región, cuyo objetivo es velar por el cumplimiento, por parte de sus órganos competentes, de las disposiciones de esta ley orgánica, especialmente en lo que respecta a las misiones que se le encomiendan. La agencia también está sujeta a la supervisión financiera del Estado aplicable a los establecimientos públicos y a otros organismos, de acuerdo con la normativa legislativa vigente.
Desde el 1 de agosto de 2022, la dirección de la agencia está a cargo del Sr. Fadli Benman, ingeniero de Estado que anteriormente ocupó cargos de responsabilidad en el Ministerio de Equipamiento y Agua, siendo el último el de director de la dirección regional de Equipamiento, Transporte y Logística de la región de Souss-Massa hasta finales de julio de 2022.
