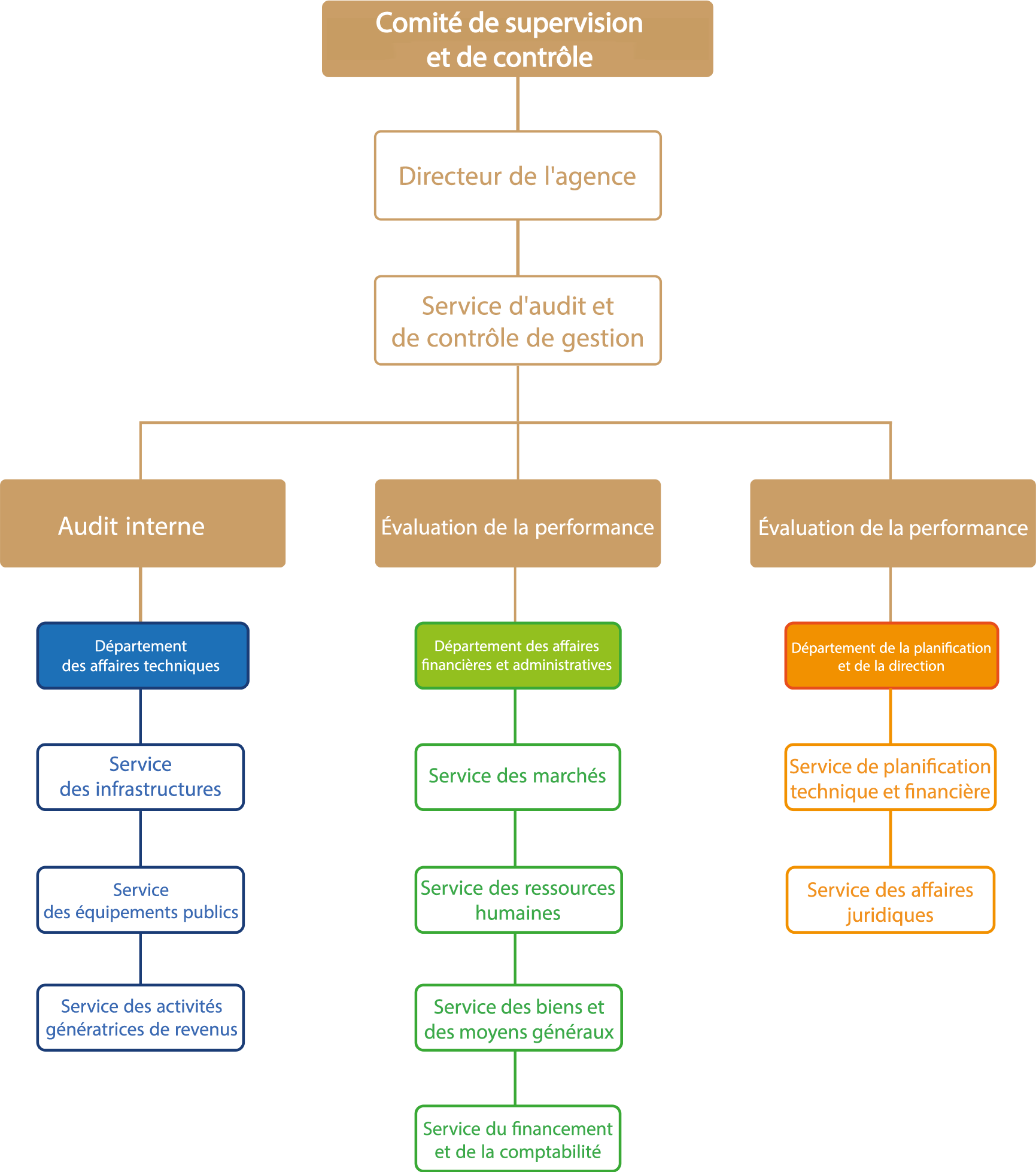
Le Conseil de la région de Guelmim-Oued Noun a créé l’« Agence régionale de mise en œuvre des projets » conformément à l’article 128 de la loi organique 111.14 relative aux régions. Cette agence est une personne morale soumise au droit public, dotée d’une autonomie administrative et financière. Elle est placée sous la tutelle du Conseil de la région, dont l’objectif est de veiller au respect par ses organes compétents des dispositions de cette loi organique, notamment en ce qui concerne les missions qui lui sont confiées. L’agence est également soumise à la surveillance financière de l’État applicable aux établissements publics et à d’autres organismes, conformément aux textes législatifs en vigueur.
Depuis le 1er août 2022, la direction de l’agence est assurée par M. Fadli Benman, ingénieur d’État qui a précédemment occupé des postes de responsabilité au sein du ministère de l’Équipement et de l’Eau, le dernier en date étant celui de directeur de la direction régionale de l’Équipement, du Transport et de la Logistique de la région de Souss-Massa jusqu’à fin juillet 2022.
