Aller au contenu
ESPACE PRESSE
COMMUNIQUÉS DE PRESSE
LISTE DE DIFFUSION
KIT DE PRESSE
ESPACE RECRUTEMENT
APPELS D’OFFRES
CONTACTEZ-NOUS
TOP Menu
العربية
ⵜⴰⵎⴰⵣⵉⵖⵜ
English
Español
Langues
La page Facebook s'ouvre dans une nouvelle fenêtre
La page X s'ouvre dans une nouvelle fenêtre
La page YouTube s'ouvre dans une nouvelle fenêtre
La page Instagram s'ouvre dans une nouvelle fenêtre
RGON
Région Guelmim-Oued Noun
Recherche :
ACCUEIL
RÉGION
Aperçu historique
Carte d’identité
Potentiels régionaux
Secteurs phares
Agriculture
Pêche maritime
Energies renouvelables
Aquaculture
Tourisme
Artisanat
CONSEIL DE LA RÉGION
Présidente de la région
Mot de la Présidente
Biographie
Organes du Conseil régional
Bureau
Commissions permanentes
Membres du Conseil régional
Instances consultatives
Compétences du Conseil régional
ADMINISTRATION RÉGIONALE
Organigramme
AREP
Sociétés de développement régional
PROGRAMMES ET STRATÉGIES
Vision stratégique
PDR 2022-2027
PDI
PRDTS
SRAT
Contrat Programme Etat Région
ACTUALITÉS
E-PARTICIPATION
ACCUEIL
RÉGION
Aperçu historique
Carte d’identité
Potentiels régionaux
Secteurs phares
Agriculture
Pêche maritime
Energies renouvelables
Aquaculture
Tourisme
Artisanat
CONSEIL DE LA RÉGION
Présidente de la région
Mot de la Présidente
Biographie
Organes du Conseil régional
Bureau
Commissions permanentes
Membres du Conseil régional
Instances consultatives
Compétences du Conseil régional
ADMINISTRATION RÉGIONALE
Organigramme
AREP
Sociétés de développement régional
PROGRAMMES ET STRATÉGIES
Vision stratégique
PDR 2022-2027
PDI
PRDTS
SRAT
Contrat Programme Etat Région
ACTUALITÉS
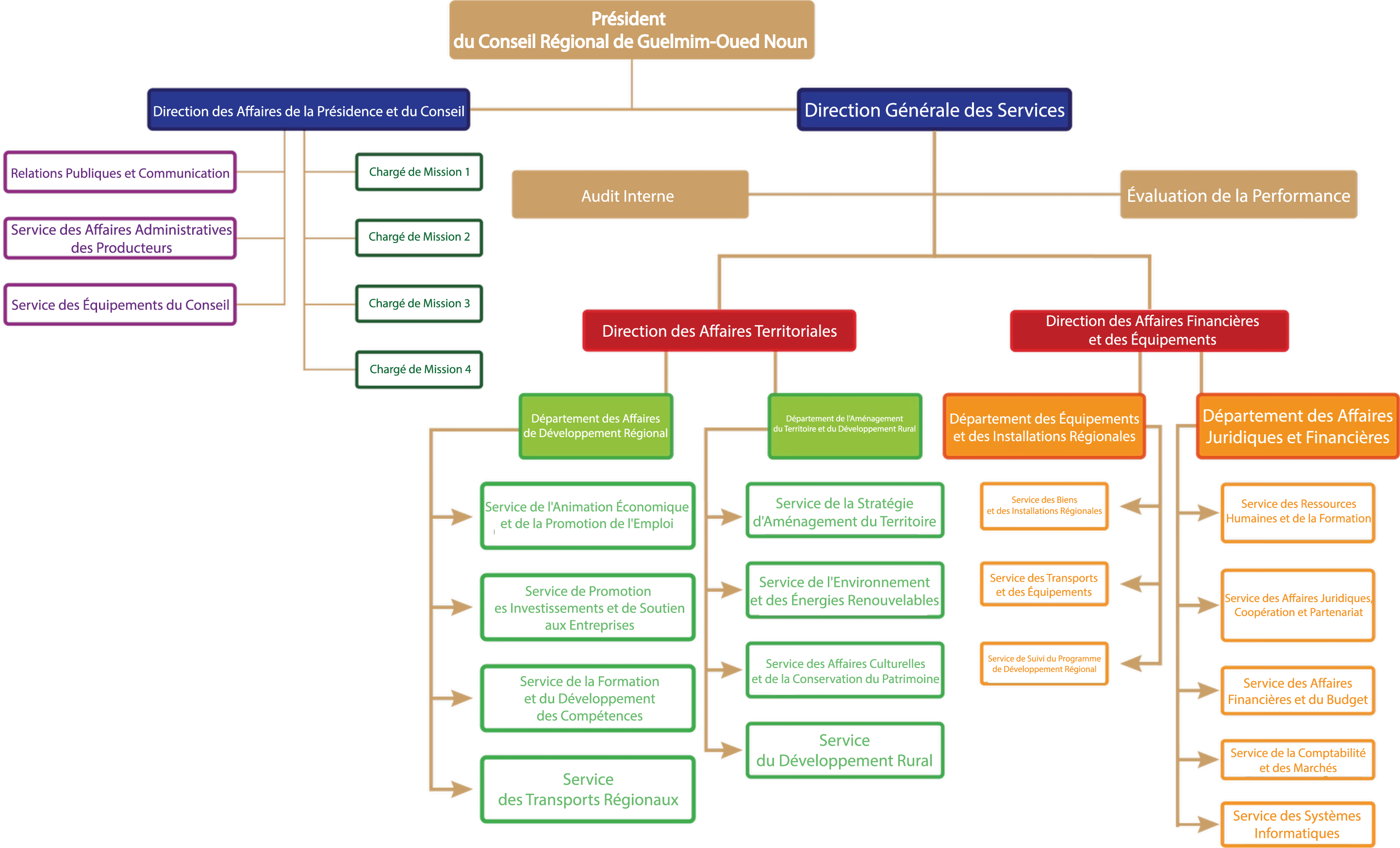
Organigramme
Vous êtes ici :
Accueil
Organigramme
Aller en haut