Saltar al contenido
ESPACIO DE PRENSA
Lista de distribución
COMUNICADOS DE PRENSA
KIT DE PRENSA
ESPACIO DE RECLUTAMIENTO
LLAMADAS A LICITACIÓN
CONTÁCTENOS
Top Menu Es
العربية
ⵜⴰⵎⴰⵣⵉⵖⵜ
Français
English
Español
idioma
Facebook page opens in new window
Linkedin page opens in new window
YouTube page opens in new window
Instagram page opens in new window
RGON
Région Guelmim-Oued Noun
Buscar:
Inicio
Region
Resumen histórico
Documento de identidad
Potenciales regionales
Sectores de referencia
Agricultura
Pesca marítima
Energías renovables
Acuicultura
Turismo
Artesanía
Consejo de la Región
Presidenta de la región
Biografía
Palabras de la Presidenta
Órganos del consejo regional
Oficina
Comisiones permanentes
Miembros del Consejo Regional
Instancias consultivas
Competencias del Consejo Regional
ADMINISTRACIÓN REGIONAL
Organigrama
AREP
Empresas de desarrollo regional
PROGRAMAS Y ESTRATEGIAS
Visión estratégica
PDR 2022-2027
PDI
PRDTS
SRAT
Contrato Programa Estado Región
NOTICIAS
E-PARTICIPACIÓN
Inicio
Region
Resumen histórico
Documento de identidad
Potenciales regionales
Sectores de referencia
Agricultura
Pesca marítima
Energías renovables
Acuicultura
Turismo
Artesanía
Consejo de la Región
Presidenta de la región
Biografía
Palabras de la Presidenta
Órganos del consejo regional
Oficina
Comisiones permanentes
Miembros del Consejo Regional
Instancias consultivas
Competencias del Consejo Regional
ADMINISTRACIÓN REGIONAL
Organigrama
AREP
Empresas de desarrollo regional
PROGRAMAS Y ESTRATEGIAS
Visión estratégica
PDR 2022-2027
PDI
PRDTS
SRAT
Contrato Programa Estado Región
NOTICIAS
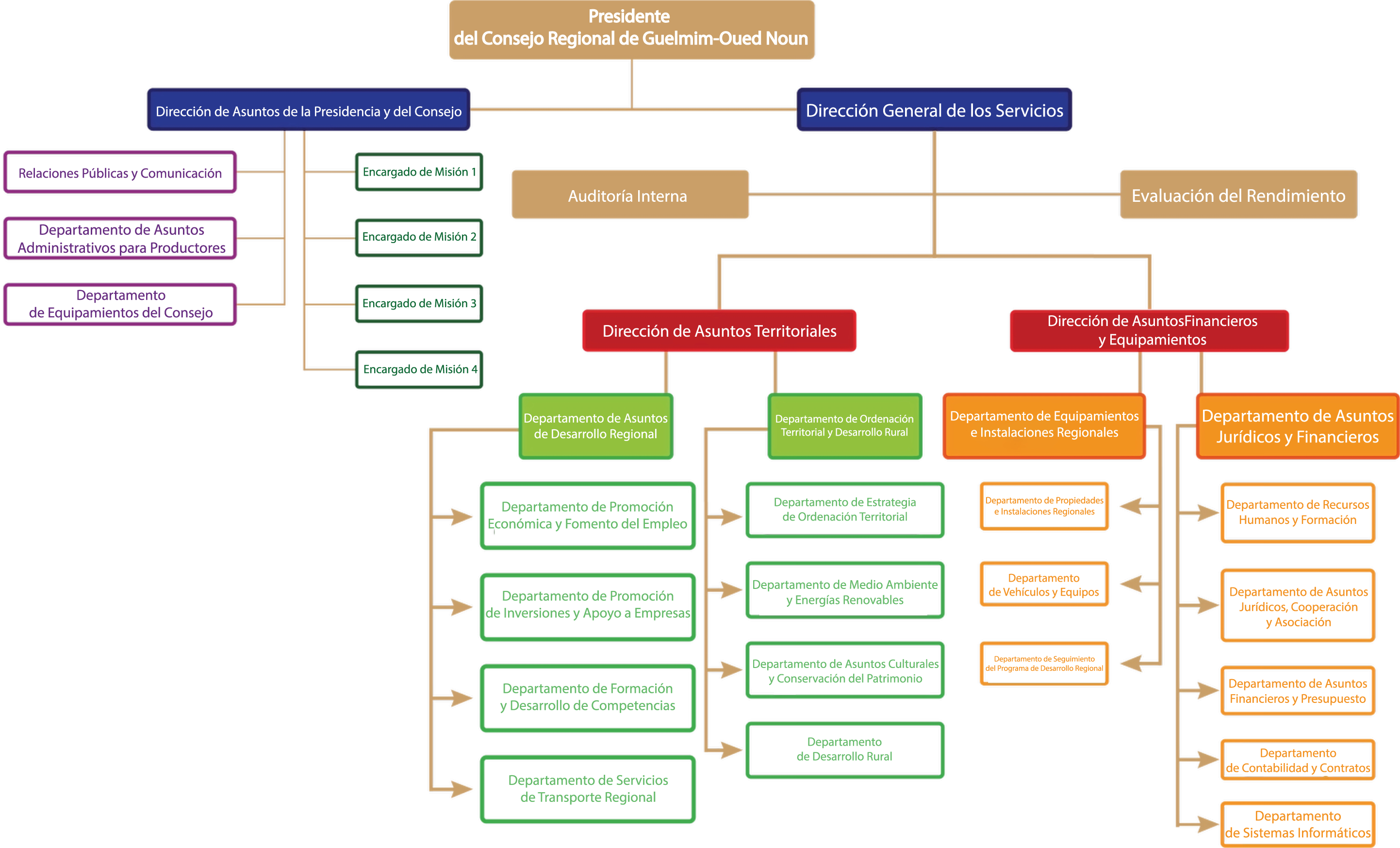
Organigrama
Estás aquí:
Inicio
Organigrama
Ir a Tienda