Skip to content
PRESS SPACE
PRESS RELEASES
MAILING LIST
PRESS KIT
RECRUITMENT SPACE
CALLS FOR TENDERS
CONTACT US
Top Menu ENG
العربية
ⵜⴰⵎⴰⵣⵉⵖⵜ
Français
English
Español
Language
Facebook page opens in new window
Linkedin page opens in new window
YouTube page opens in new window
Instagram page opens in new window
RGON
Région Guelmim-Oued Noun
Search:
Home
Region
Historical overview
Identity card
Regional Potentials
Key sectors
Agriculture
Sea fishing
Renewable Energy
Aquaculture
Tourism
Craftsmanship
COUNCIL OF THE REGION
President of the Region
Word from the President
Biography
Bodies of the Regional Council
Office
Standing Committees
Members of the Regional Council
Advisory Bodies
Powers of the Regional Council
REGIONAL ADMINISTRATION
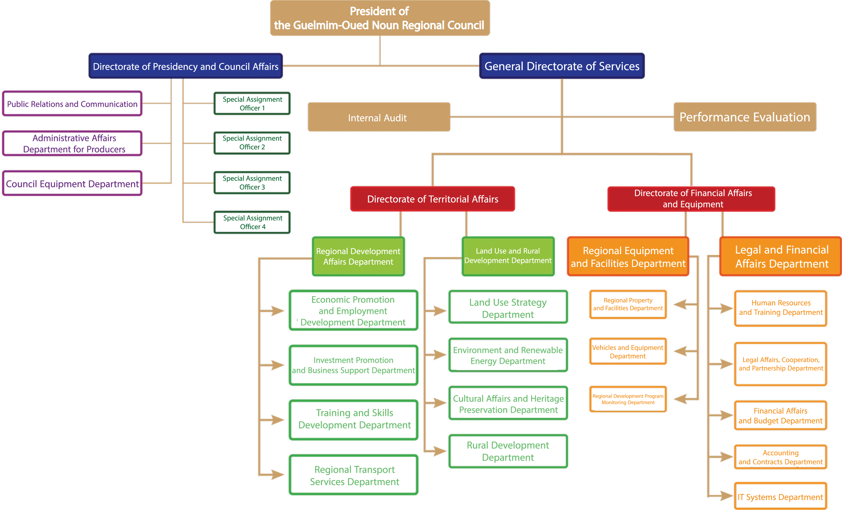
Organization chart
AREP
Regional Development Companies
PROGRAMMES AND STRATEGIES
Strategic Vision
PDR 2022-2027
PDI
PRDTS
SRAT
State-Region Program Contract
News
E-PARTICIPATION
Home
Region
Historical overview
Identity card
Regional Potentials
Key sectors
Agriculture
Sea fishing
Renewable Energy
Aquaculture
Tourism
Craftsmanship
COUNCIL OF THE REGION
President of the Region
Word from the President
Biography
Bodies of the Regional Council
Office
Standing Committees
Members of the Regional Council
Advisory Bodies
Powers of the Regional Council
REGIONAL ADMINISTRATION
Organization chart
AREP
Regional Development Companies
PROGRAMMES AND STRATEGIES
Strategic Vision
PDR 2022-2027
PDI
PRDTS
SRAT
State-Region Program Contract
News
Organization chart
You are here:
Home
Organization chart
Go to Top